巨奢网 首页 名表图片鉴赏 宝珀 查看内容

【投资视角】启示2022:中国新能源行业投融资及兼并重组 ...

2022-10-15 17:36| 发布者: 夏梦飞雨| 查看: 99| 评论: 0

摘要: ——原标题:【投资视角】启示2022:中国新能源行业投融资及兼并重组分析(附投融资汇总、产业基金和兼并重组等)行业主要上市公司:目前国内新能源行业的上市公司主要有隆基股份(601012)、晶澳科技(002459)、横店东磁 ...


——原标题:【投资视角】启示2022:中国新能源行业投融资及兼并重组分析(附投融资汇总、产业基金和兼并重组等)


行业主要上市公司:目前国内新能源行业的上市公司主要有隆基股份(601012)、晶澳科技(002459)、横店东磁(002056)、金风科技(002202)和宝新能源(000690)等。


本文核心内容:新能源行业整体融资情况、单笔融资情况、投融资轮次、投融资区域分布、融资产品、投资主体、新能源行业产业投资基金、全球新能源行业兼并重组代表性事件


1、新能源行业投融资热情持续高涨


根据IT桔子数据库,整体来看2015-2021年,中国新能源行业投融资金额及投资事件数量均呈波动递增趋势。2021年,我国新能源行业投融资事件金额呈现直线上升,由2020年的722.17亿元大幅增长至2021年的1016.28亿元,同比增长40.73%;投资事件数量由2020年的71件增长至2021年的142件,同比增长100%。2021年我国新能源行业投融资事件数量及投融资金额均达到历史峰值,行业投资热情持续高涨。


截至2022年6月17日,中国新能源行业共发生投融资事件共89件,已超过2020年全年 投融资事件数量总和;累计投融资金额高达487.54亿元,达到近年来第三高点。

【投资视角】启示2022:中国新能源行业投融资及兼并重组 ...


注:上述统计时间截至2022年6月17日,下同。


2、新能源行业投融资仍处于早期阶段


从单笔融资金额来看,2015-2021年中国新能源行业投融资单笔投融资金额梯级分布较为明显,2020年7月18日,宁德时代定增募资,得到了由高瓴领头,本田、JPMorgan、国泰君安、UBS瑞银、太平洋保险和北信瑞丰基金认购的共计197亿元融资;2021年6月10日,三峡新能源(三峡能源.600905)IPO上市,融资金额更是达到225亿元,行业单笔投融资事件金额也达到历史峰值。


反观2015-2019年,我国新能源行业整体投资金额较小,单笔事件投融资金额均未超过50亿元(2018年最高单笔投融资金额为50.0亿元);2015和2017两年更是未超过10亿元。

【投资视角】启示2022:中国新能源行业投融资及兼并重组 ...


从投资轮次分析,目前新能源行业的融资轮次仍然处于早期阶段,C轮后的融资寥寥无几。根据前文的分析,尽管自2020年起,新能源行业的融资事件和融资金额水涨船高,但是结合轮次分析来看,主要由于当年新能源行业处于“风口”,普遍存在融资的早期创业公司融资上涨的情况,2021年也存在同样的情况。

【投资视角】启示2022:中国新能源行业投融资及兼并重组 ...


3、新能源行业投融资集中在江苏、北京、广东、上海和浙江


从新能源行业的企业融资区域来看,目前江苏省的融资企业最多,2015-2022年6月17日累计达到113起,其中2021年全年江苏省新能源行业累计融资事件达到17起,而2021年全年全国新能源行业融资事件总计136起,由此江苏省的新能源行业投融资活跃度可见一斑。

【投资视角】启示2022:中国新能源行业投融资及兼并重组 ...


4、新能源行业投融资集中于锂电池相关产品及新能源产品技术研发领域


2021-2022年6月17日,我国新能源行业的投融资事件汇总如下:

【投资视角】启示2022:中国新能源行业投融资及兼并重组 ...


注:查询时间为2022年6月17日,下同;其他燃料、能源电池包括风能、火能、动力电池等燃料及能源电池。

【投资视角】启示2022:中国新能源行业投融资及兼并重组 ...

【投资视角】启示2022:中国新能源行业投融资及兼并重组 ...

【投资视角】启示2022:中国新能源行业投融资及兼并重组 ...

【投资视角】启示2022:中国新能源行业投融资及兼并重组 ...

【投资视角】启示2022:中国新能源行业投融资及兼并重组 ...

【投资视角】启示2022:中国新能源行业投融资及兼并重组 ...

【投资视角】启示2022:中国新能源行业投融资及兼并重组 ...

【投资视角】启示2022:中国新能源行业投融资及兼并重组 ...

【投资视角】启示2022:中国新能源行业投融资及兼并重组 ...

【投资视角】启示2022:中国新能源行业投融资及兼并重组 ...

【投资视角】启示2022:中国新能源行业投融资及兼并重组 ...

【投资视角】启示2022:中国新能源行业投融资及兼并重组 ...

【投资视角】启示2022:中国新能源行业投融资及兼并重组 ...


从2021-2022年融资企业的主营产品及业务分析,2021-2022年,中国新能源行业投资热点一直为锂电池及相关产品以及新能源产品及技术研发领域,并且以锂电池及相关产品为主:2021年锂电池及相关产品投融资事件占比38.29%,新能源产品及技术研发领域投融资事件占比31.23%;2022年1-6月锂电池及相关产品投融资事件占比29.33%,新能源产品及技术研发领域投融资事件占比17.20%。

【投资视角】启示2022:中国新能源行业投融资及兼并重组 ...


5、新能源行业的投资者以投资类企业为主


根据对新能源行业投资主体的总结,目前我国新能源行业的投资主体主要以投资类为主,占比超50%;代表性投资主体有中金公司、红杉资本中国和高瓴创投等;实业类的投资主体有中石化、比亚迪、小米集团、中国中车和宁德时代等等,占比21.40%。

【投资视角】启示2022:中国新能源行业投融资及兼并重组 ...


6、新能源行业产业投资基金


目前新能源行业的产业投资基金比较多,目前在中国证券投资基金业协会中查询到相关产业基金共13家,分别为:白城市创新能源创业投资基金管理有限公司、北京安鹏行远新能源私募基金管理有限公司、国创(北京)新能源汽车投资基金管理有限公司、宇曜新能源投资(北京)有限公司、深圳市前海燊泰新能源投资管理有限公司、湖北长江蔚来新能源投资管理有限公司、光大中船新能源产业投资基金管理有限公司、广州怡珀新能源产业投资管理有限责任公司、北京容百新能源投资管理有限公司、广东华迪新能源环保投资有限公司、湖北新能源投资管理有限公司、上海大丰新能源投资控股有限公司和无锡江南仁和新能源投资管理中心(有限合伙);其管理规模分别以0-5亿元为主。

【投资视角】启示2022:中国新能源行业投融资及兼并重组 ...


注:查询时间为2022年6月17日;带*号的机构目前没有正在管理的私募基金。

【投资视角】启示2022:中国新能源行业投融资及兼并重组 ...


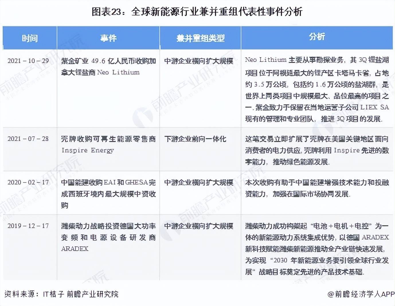
7、新能源企业横向收购扩大规模


目前中国新能源行业的兼并重组事件较多,从全球的角度分析,目前兼并重组的类型主要为中游企业横向收购扩大规模。

【投资视角】启示2022:中国新能源行业投融资及兼并重组 ...


8、新能源行业投融资及兼并重组总结

【投资视角】启示2022:中国新能源行业投融资及兼并重组 ...


更多本行业研究分析详见前瞻产业研究院《中国新能源行业发展前景与投资战略规划分析报告》,同时前瞻产业研究院还提供产业大数据、产业研究、政策研究、产业链咨询、产业图谱、产业规划、园区规划、产业招商引资、IPO募投可研、IPO业务与技术撰写、IPO工作底稿咨询等解决方案。



路过

雷人

握手

鲜花

鸡蛋
已有 0 人参与

会员评论

 名表回收网手机版

官网微博:名表回收网服务平台

今日头条二维码 1 微信公众号二维码 1 抖音小程序二维码 1
浙江速典奢贸易有限公司 网站经营许可证 备案号:浙ICP备19051835号2012-2022
名表回收网主要专注于手表回收,二手名表回收/销售业务,可免费鉴定(手表真假),评估手表回收价格,正规手表回收公司,浙江实体店,支持全国范围上门回收手表
返回顶部