38万元劳力士寄到后只剩空盒?最新进展→

2023-10-9 16:46| 发布者: 夏梦飞雨| 查看: 346| 评论: 0

放大 缩小
简介:近日,“顺丰邮寄丢了38万元劳力士”事件持续引发关注。8月1日,顺丰速运有限公司通报劳力士手表遗失事件进展:快件单号SF1159XXXXX1637从吉林省延吉市寄至广东省广州市,客户签收快件后反馈内件遗失。经相关部门调 ...

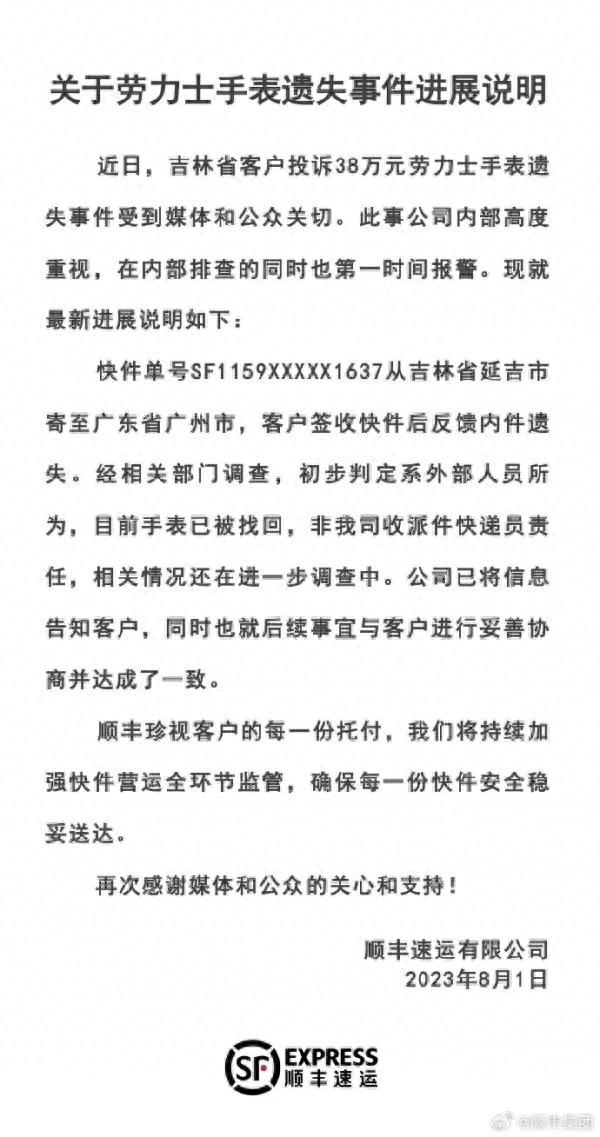
近日,“顺丰邮寄丢了38万元劳力士”事件持续引发关注。

8月1日,顺丰速运有限公司通报劳力士手表遗失事件进展:

快件单号SF1159XXXXX1637从吉林省延吉市寄至广东省广州市,客户签收快件后反馈内件遗失。经相关部门调查,初步判定系外部人员所为,目前手表已被找回,非我司收派件快递员责任,相关情况还在进一步调查中。公司已将信息告知客户,同时也就后续事宜与客户进行妥善协商并达成了一致。

38万元劳力士寄到后只剩空盒?最新进展→


顺丰的上述说明并没有打消网友的疑虑,该说明发布后,很多网友表示:

“为啥快递会被外部人员拿到?”

“不是快递公司的责任,也不是寄件人的问题,哪里出现了什么问题”。

“好奇外部人员所为,你是怎么找回来的?”

“外部人员能顺得这么精准?”

此前报道

吉林延边的石先生是一位表商,经常将手表快递到全国各地。7月22日,石先生称,他通过顺丰邮寄了一款近38万元的劳力士手表到广东广州,而收件方拆盒时却发现里面什么也没有。

石先生提供的店内无断点监控视频显示,员工将手表打包后,顺丰小哥取走了包裹。对此,顺丰取件小哥解释称,当时太忙,并未看快递里面装的什么,收件方验货时手表就没了,可具体在哪里无法确定。

38万元劳力士寄到后只剩空盒?最新进展→


广东方面提供的收件视频显示,一女子打开外包装盒后,发现没有手表,随即不断在快递盒内翻找。

38万元劳力士寄到后只剩空盒?最新进展→


石先生在这段视频中发现了异常。他发货的时候,为了避震,表盒外包裹着泡沫袋,还用胶布带缠着固定。但是收件人拆开快递箱,表盒外已经没有泡沫袋缠绕,他怀疑这经过人为开箱。

让石先生庆幸的是,幸好寄件、收件双方都在监控下操作,相关视频可证明38万元劳力士是在顺丰运输链上丢失。

38万元劳力士寄到后只剩空盒?最新进展→


石先生爆料视频截图

石先生称,由于没有保价,顺丰曾表示赔偿1000元,但自己并未同意。“我认为这个东西跟保没保价没有关系,因为这不是运损或产生破坏之类的情况,现在所有的证据都表明他们这是一个盗窃的行为。”

事发后,石先生已报警。“我的诉求很简单,要么就是把38万元的表找到还给我,要么就是按实际金额赔给我。”石先生说。

7月22日,顺丰方联系到石先生,希望给予10天时间查找,如果没有结果,会对购买的手表全额赔付,后续若找回手表,石先生再返还理赔金。

综合 |河南电视台民生频道《小莉帮忙》、环球时报、@顺丰集团

来源: 南宁晚报

路过

雷人

握手

鲜花

鸡蛋
已有 0 人参与

会员评论

 名表回收网手机版

官网微博:名表回收网服务平台

今日头条二维码 1 微信公众号二维码 1 抖音小程序二维码 1
浙江速典奢贸易有限公司 网站经营许可证 备案号:浙ICP备19051835号2012-2022
名表回收网主要专注于手表回收,二手名表回收/销售业务,可免费鉴定(手表真假),评估手表回收价格,正规手表回收公司,浙江实体店,支持全国范围上门回收手表
返回顶部