巨奢网 资讯 名表 查看内容

10款狗粮专业测评,排名第一的它却备受争议!

2023-5-17 12:26| 发布者: 夏梦飞雨| 查看: 293| 评论: 0

放大 缩小
简介:刚过的七夕狗粮让一众单身汪苦不堪言,另一波狗粮又开始来搞事情了。不过,这一波的狗粮可是货真价实的狗粮,头疼的也不仅是单身汪而是广大的铲屎官们。作为一个合格的铲屎官,除了怀揣着一颗爱狗狗的心,还必须要有 ...

刚过的七夕狗粮让一众单身汪苦不堪言,


另一波狗粮又开始来搞事情了。


不过,这一波的狗粮可是货真价实的狗粮,


头疼的也不仅是单身汪而是广大的铲屎官们。


作为一个合格的铲屎官,


除了怀揣着一颗爱狗狗的心,


还必须要有一双火眼金睛,能够分辨出真正好的狗粮。


可铲屎官不是孙大圣,必须得借助一些测评来判断。


优恪网就对国内的10款狗粮进行了专业的评测。

10款狗粮专业测评,排名第一的它却备受争议!


优恪狗粮测评简介:


测评标准:欧盟犬粮标准


测评评级:

10款狗粮专业测评,排名第一的它却备受争议!


测评维度:

10款狗粮专业测评,排名第一的它却备受争议!


测评主体:

10款狗粮专业测评,排名第一的它却备受争议!


优恪狗粮测评内容结果:

10款狗粮专业测评,排名第一的它却备受争议!

10款狗粮专业测评,排名第一的它却备受争议!


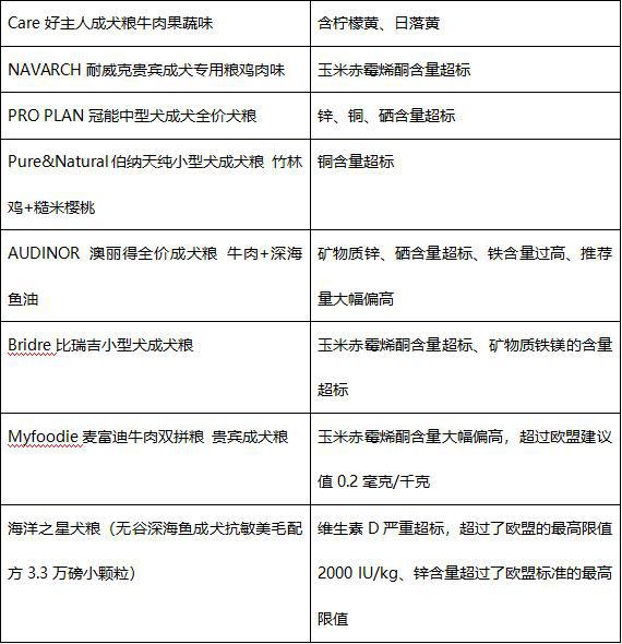
根据优恪评测的结果显示:宝路排名第一,海洋之星则获得警示。按理说这海洋之星根本不能在欧盟上市,但它却光明正大地卖到中国来了。而排名第一的宝路,它的实际口碑也并不是优恪测评这般好,而是备受争议的。这问题究竟出在了哪里呢?


我们来看看那些根据优格测评标准被扣分的,到底扣在了哪里?


优恪狗粮测评结果分析:

10款狗粮专业测评,排名第一的它却备受争议!


那么拿到并列A+的皇家和宝路呢?备受争议的宝路也能第一?


其实它们两个第一还有一个共同之处,就在于它们同属于玛氏公司。


可能有人对于玛氏公司不了解,那么就来说下玛氏公司建立的宠物研究中心威豪。


对,就是那个50多年历史,对欧洲宠物行业极为重要,甚至欧盟犬粮标准中维生素A的上限就是由威豪及其他几大宠物研究中心一起完成的。


这说明了什么?宝路、皇家与威豪,本是同根生嘛。


这评测规则不就是自己定了吗?

10款狗粮专业测评,排名第一的它却备受争议!


关于优恪的测评,有厉害之处,也有着不妥之处。


优点:


专业性


测评数据及测评内容都体现了其专业度


缺点:


测评标准不适用于测评主体市场


优恪测评采用的是欧盟犬粮标准,而国内进口狗粮及自主研发的狗粮都采用的是AAFCO(美国饲料控制委员会)的犬粮标准。这标准都不一样,测评起来数值参考就变得没有意义了。


呆板


于狗粮而言原材料是非常重要的,当下比较流行且受认可的很多测评网站甚至都把原材料放在了第一位。而优恪的测评还是呆板的机器测评,根本没有考虑原材料,这就使得备受争议的宝路,这种含有防腐剂的狗粮排名第一。


好了,本次的测评评价就到这里了,


希望有更多专业的测评能让我们看到,


帮铲屎官解决如何买的烦恼。


我们下次接着唠~



路过

雷人

握手

鲜花

鸡蛋
已有 0 人参与

会员评论

最新文章

文章列表

 名表回收网手机版

官网微博:名表回收网服务平台

今日头条二维码 1 微信公众号二维码 1 抖音小程序二维码 1
浙江速典奢贸易有限公司 网站经营许可证 备案号:浙ICP备19051835号2012-2022
名表回收网主要专注于手表回收,二手名表回收/销售业务,可免费鉴定(手表真假),评估手表回收价格,正规手表回收公司,浙江实体店,支持全国范围上门回收手表
返回顶部